配资查询网 335.29MW!河南第九批源网荷储一体化项目公布

]article_adlist-->
微信公众号 | 风电头条
风电头条(微信号:wind-2005s)获悉,5月23日,河南省发改委发布《关于实施第九批源网荷储一体化项目的通知》。
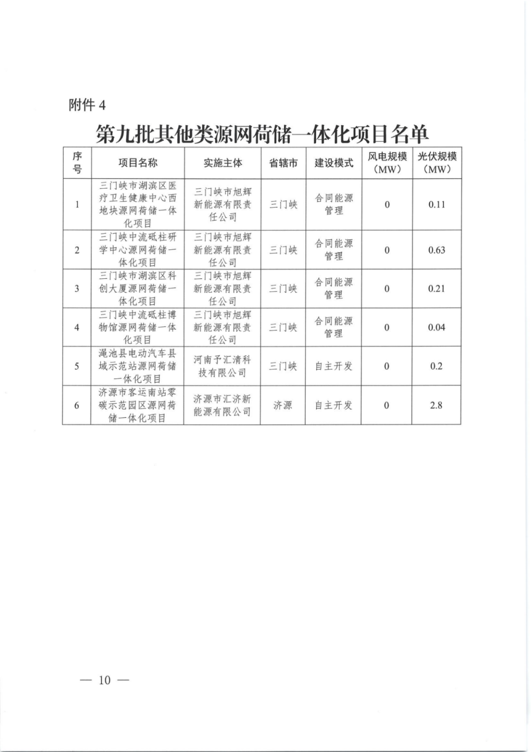
]article_adlist-->《通知》显示,本次共53个项目纳入实施范围,其中,工业企业类42个、增量配电网类2个、农村地区类3个、其他类6个。
根据项目清单,本批次涉及新能源规模共计335.29MW,其中风电116.2MW,光伏219.09MW。
据了解,2024年5月20日,河南省发改委发布《关于组织报送源网荷储一体化项目的预通知》。项目包括工业企业源网荷储一体化项目、增量配电网类源网荷储一体化项目、农村地区源网荷储一体化项目、整村开发类源网荷储一体化项目。储能方面,整村开发类项目原则上应按照不低于新能源装机功率的50%、时长不少于2小时配置储能设施,保障全村自供电比例不低于80%。
2024年6月21日,河南省发展和改革委员会发布关于实施第一批源网荷储一体化项目的通知。根据文件,根据各地报送的源网荷储一体化项目有关情况,河南省发改委会同有关部门委托第三方机构进行了评估,工业企业类49个、增量配电网类9个、农村地区类5个项目纳入第一批实施范围,共63个新能源项目,合计规模为2.145GW,其中,风电项目1.4GW,光伏项目0.744GW。
2024年7月23日,河南省发改委发布《关于实施第二批源网荷储一体化项目的通知》。《通知》指出,根据各地报送的源网荷储一体化项目有关情况,河南省发改委会同有关部门委托第三方机构进行了评估,工业企业类40个、增量配电网类2个、农村地区类3个项目纳入第二批实施范围。风电项目容量共计723.4MW;光伏项目容量共计241.41MW。
2024年8月30日,河南省发改委发布《关于实施第三批源网荷储一体化项目(工业企业类、增量配电网类)的通知》。《通知》指出,根据各地报送的源网荷储一体化项目有关情况,河南省发改委会同有关部门委托第三方机构进行了评估,工业企业类19个、增量配电网类2个项目纳入第三批实施范围(农村地区类项目另外印发),总规模为637.6MW。其中,风电项目规模为508.7MW,光伏项目为128.9MW。
2024年11月4日,河南省发展和改革委员会发布《关于实施第四批源网荷储一体化项目的通知》、《关于报送煤电灵活性改造配置新能源规模工作进展情况的通知》。《通知》指出,根据各地报送的源网荷储一体化项目有关情况,河南省发改委会同有关部门委托第三方机构进行了评估,工业企业类23个、增量配电网类9个、农村地区类29个项目纳入第四批实施范围,总规模为653.91MW。其中,风电项目规模为235MW,光伏项目为418.91MW。
2024年12月20日,河南省发改委印发《关于实施第五批源网荷储一体化项目的通知》,其中提到,根据各地报送的源网荷储一体化项目(以下简称“一体化项目”)有关情况,河南发改委会同有关部门委托第三方机构进行了评估,工业企业类49个、增量配电网类4个、农村地区类8个项目(见附件)纳入第五批实施范围。本批源网荷储一体化项目共涉及823.999MW新能源,其中包括511.1MW风电,312.899MW光伏。
2025年2月28日,河南省发展和改革委员会发布《关于实施第六批源网荷储一体化项目的通知》。《通知》指出,本次共36个项目纳入实施范围,其中,工业企业类29个、增量配电网类1个、农村地区类6个。项目规模总计438.06MW,其中,风电项目3个,规模总计142.9MW,光伏项目33个,规模总计295.16MW。
2025年3月21日,河南省发改委印发《关于实施第七批源网荷储一体化项目的通知》。《通知》显示,本次共33个项目纳入实施范围,其中,工业企业类30个、农村地区类1个、其他类2个。根据项目清单,本批次涉及新能源规模共计457.66MW,其中风电325MW,光伏132.66MW。
2025年4月18日,河南省发展和改革委员会发布关于实施第八批源网荷储一体化项目的通知。《通知》显示,本次共42个项目纳入实施范围,其中,工业企业类35个、增量配电网类1个、其他类6个。根据项目清单,本批次涉及新能源规模共计420.02MW,其中风电246.25MW,光伏173.77MW。
公告如下:











来源:河南省发展和改革委员会




推荐阅读
]article_adlist-->新能源上网电价市场化改革新政!国家发改委、国家能源局重磅发布(附解读)
定了!新能源装机新增200GW!能源局发文今年能源工作要这么干!
6GW!河北拟调整/取消46个风光项目
]article_adlist-->490MW!甘肃省驭风行动试点项目清单公布!鼓励各地探索试行备案制
]article_adlist-->甘肃2.3GW风电项目竞配:中国电建、中核汇能、国投电力、葛洲坝电力、华亭煤业集团等19家企业中选 ]article_adlist-->
海量资讯、精准解读,尽在新浪财经APP
富才配资提示:文章来自网络,不代表本站观点。




